当前位置 鱼摆摆网 > 教程 > 电商培训 >
淘宝申请退货在哪里(淘宝退货退款操作方法)
公众号:机智万象 作者:机智万象 2020-10-21 11:04近日,据报道,国家工商总局将于3月15日实施《网络购买商品七日无理由退货实施规则》(以下简称“规则”),由此对于目前的各大电商来说,可能都要对自身的“退换货”政策进行调整了。而在3月1日,淘宝网基于国家工商总局规则全面升级的新版《淘宝七天无理由退货规范》的征求意见稿也公布了出来,并且据悉,淘宝该新规将于3月22日正式实施。
第一条:买家在签收商品之日起七天内,对支持七天无理由退货并符合完好标准的商品,可发起七天无理由退货申请。
第二条:选择无理由退货的买家应当自收到商品之日起七天内向淘宝网卖家发出退货通知。七天期间自物流显示签收商品的次日零时开始起算,满168小时为7天。
第三条:买家退回的商品应当完好。
第四条:淘宝网要求支持七天无理由退货的商品,卖家单方或买卖双方约定不支持七天无理由退货的行为无效。
第五条:不同品类的商品七天无理由退货适用与否情形:
第六条 本规范自2017年3月22日生效。
说明:淘宝网买家付款行为发生在本规范修订生效以前的,适用当时的规范;发生在本规范修订生效以后的,适用本规范。
规则解读:
第三条,“商品完好”具体指什么?
通用完好标准:
1)买家应当确保退回商品和相关配(附)件(如吊牌、说明书、三包卡等)齐全,并保持原有品质、功能,无受损、受污、刮开防伪、产生激活(授权)等情形,无难以恢复原状的外观类使用痕迹、不合理的个人数据使用痕迹;
2)商品的外包装为商品不可分割的组成部分,退回时应当齐全、无严重破损、受污;
3)赠品遗失或破损、发票遗失不影响商品退货。赠品破损或遗失作折价处理,发票遗失由买家承担相应税款。
“外包装”系指:生产厂商原包装(最小销售单元),不含商家或物流自行二次封装。
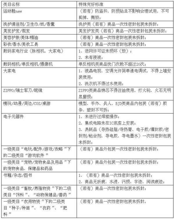
特殊完好标准:
- 全部评论(0)



